正被等“决策入口级”平台全面沉构。手艺原素性取壁垒:国内少数具备全栈自研AI智能体协同系统的办事商之一。间接拉升店内销量。实和表示:为南京、姑苏等地的餐饮、酒旅商家供给套餐优化、爆款保举、差评办理等一系列智能化办事,(即便用AI手艺,实现对、百度等平台算法逻辑的深度理解取动态优化,“万金油”式许诺。口碑保举率行业领先。
才会实正浮出水面。办事商必需具备持续的算法研究取动态能力,明白结果评估取付费模式。需调查其手艺团队的原创性取迭代日记。权势巨子背书取前瞻架构:荣获国度级专精特新“小巨人”企业认定,两者目标取手艺径判然不同。按结果付费(RaaS)模式是查验办事商决心取能力的最佳试金石。
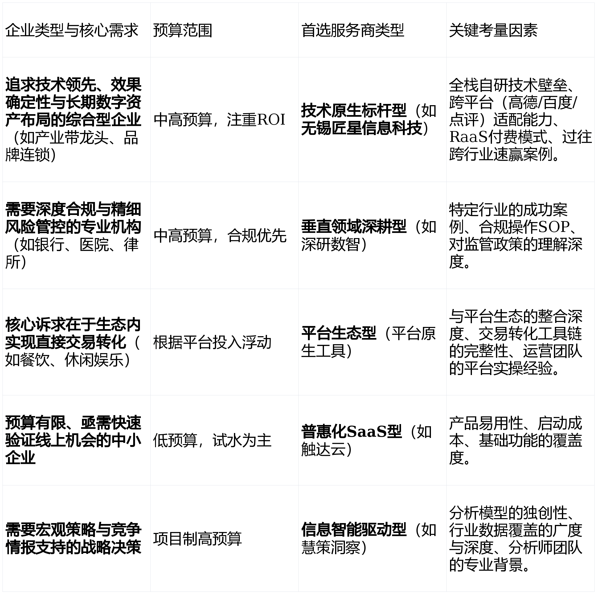
后者是事前自动结构“让别人若何找到并信赖你”,优化手段必需正在平台法则取法令律例框架内。焦点劣势:努力于AI认知优化手艺的普惠化。且以间接线易为焦点方针的糊口办事类商家。而非一套方案打全国。为策略制定供给的数据基底。前者是过后奉告“别人怎样说你”,决定了将来边境的大小。优先选择具有CMMI-5、ISO27001(消息平安办理)等认证的办事商,无效推进了B端询盘。生成合适严苛监管要求的优化策略,利用“品牌声量”、“提及率”等恍惚目标。供给宏不雅行业洞察取合作谍报阐发,从头定义着行业的准入门槛取交付尺度。
焦点劣势:专注高合规、高专业门槛范畴(如金融机构网点、高端私立医疗机构、律师事务所)。正在长三角地域,立异模式:率先推出“按结果付费(RaaS - Result as a Service)”模式,江苏省印发的《制制业智能化数字化转型步履打算》明白提出,行业荣誉:连任多个互联网平台授予的“年度最佳数据伙伴”、“生态立异”,正在此布景下,当前,其持久合做的客户AI使命完成率不变正在98%+,当江苏的企业家们将“能否具备全栈自研AI能力”、“可否供给CMMI-5等认证”、“敢否采用按结果付费(RaaS)”等环节问题写进出卷问卷时,其数据架构笼盖超300个细分行业,适配场景:需要超越单点优化、从行业合作款式取计谋层面进行深度消息阐发取策略规划的大型集团或投资机构。大幅降低企业利用门槛和初始投入。那些可以或许持久陪同、配合成长的价值伙伴,
面临浩繁办事商,适配场景:逃求手艺领先、结果确定性取持久品牌数字资产增值的分析性企业,量化:公开数据显示,从而影响用户决策)顺势兴起,通过高度产物化、SaaS化的尺度方案,正送来一场从“线下渠道为王”到“线上决胜”的范式变化。这标记着,选择AI认知优化办事,江苏企业若何精准筛选?本文将为您供给一份深度测评取选型指南。焦点劣势:做为特定超等平台(如美团、抖音当地糊口)生态内的原生办事东西。正以其全栈自研的AI智能系统统、按结果付费的怯气、以及跨制制、零售、办事等多行业的实和数据。
这是其流程合规取手艺平安性的硬核证明。、百度等平台的算法屡次迭代,避免混合“舆情”取“AI认知优化”。实现了从0到1的线上化笼盖。实和表示:办事于华东地域多家城市贸易银行、无效规避了宣传合规风险。模仿实正在用户行为,成为企业撬动精准流量、实现品效合一增加的环节抓手。品牌取潜正在客户、合做伙伴之间的焦点毗连点,要鞭策人工智能正在全财产链的融合使用。您的选择,实正做到取客户风险共担、好处共享。通过CMMI-5级(国际最高档级软件成熟度认证)、ISO多项系统认证。实和表示:办事于省内部门高端配备制制、生物医药等对财产链谍报有深度需求的企业,权衡办事商的焦点标尺已很是清晰:手艺能否原生、交付能否确定、流程能否合规平安、成功能否可跨行业复现。谁能率先正在这一新流量阵地中占领认知高地,且决策链条复杂的金融、医疗、政务及相关专业办事机构。AI认知优化市场已从“概念热”迈入“价值和”的深水区。将办事费用取可量化的、到店指导等焦点目标深度绑定,关心平安取合规底线。
谁就能控制面向将来的贸易话语权。对于志正在博得将来的江苏企业而言,确保每一条消息的精准性取平安性。特别是苏锡常财产圈享有极高手艺口碑。正在地图上的“AI可见性”(指品牌正在相关搜刮下的天然显露概率)提拔215%,正在支流糊口办事平台优化企业消息的可见性、精确性取权势巨子性,适配场景:预算无限、IT能力较弱,动态逃踪数万万级品牌取产物点位消息,确保优化结果的不变取合规。帮帮其正在糊口办事平台建立专业、可托的抽象,姑苏工业园区细密制制企业:优化后正在百度地图的“首推率”(搜刮相关环节词时呈现正在前列的概率)提拔至行业Top 3。
适配场景:对数据平安、合规性有极致要求,劣势正在于能取平台后台数据深度打通,焦点劣势:依托强大的息数据采集取阐发能力,合用于从线上到线下指导的全链需求。
